• Feb 3, 2026

CMR (Part I): Understanding Certification Maintenance Requirements and System Safety Analysis

  • David Lapesa Barrera

Learn about scheduled maintenance required by design to comply with type certification and detect safety-significant latent failures that could be hazardous or catastrophic.

Aircraft safety depends not only on design and manufacturing but also on the systematic application of maintenance throughout an aircraft’s life. Certification Maintenance Requirements (CMRs) are a key part of this process. ICAO defines a CMR as:

“The scheduled maintenance required by design to help show compliance with the appropriate type certification basis by detecting the presence of a safety-significant latent failure that would result in a hazardous or catastrophic failure condition.”

In practice, CMRs are mandatory scheduled maintenance tasks established during the design certification of aircraft systems. They are identified during the certification process as a subset of the Instructions for Continued Airworthiness (ICA) and are approved as airworthiness limitations within the Type Certificate (TC) or Supplemental Type Certificate (STC).

CMRs are therefore functionally equivalent to other Systems Airworthiness Limitations (such as Fuel Airworthiness Limitations for fuel systems) and are enforced through Airworthiness Directives (ADs).

In this article, we will explore what CMRs are, how they are developed, and why they are essential for safe flight operations.

Understanding CMRs

CMRs are repetitive maintenance tasks established during the type certification or supplemental type certification process, or whenever a major modification affects a certified system. They are designed to detect failures that could compromise safety, including:

  • latent failures that may lead to hazardous or catastrophic failure conditions,

  • latent failures that may result in a major failure condition when the System Safety Analysis (SSA) identifies the need for a scheduled maintenance task, and

  • impending wear-out of items whose failure could have hazardous or catastrophic consequences.

Note: Standards for the CMR process are set in regulatory guidance, such as EASA AMC 25.1309 and AMC 25-19, and FAA AC 25.1309-1A and AC 25-19A.

Failure Probability and Its Role

The identification and prioritization of Certification Maintenance Requirements (CMRs) depend on both the probability of system failures and their potential consequences. Failure conditions are typically classified into four categories, with both quantitative and qualitative perspectives:

Failure conditions probability in quantitative and qualitative methods.

Understanding both the numerical probabilities and qualitative likelihood ensures that maintenance resources are focused where safety risks are greatest.

CMRs and System Safety Analysis

A Standard System Safety Analysis (SSA) provides the foundation for establishing Certification Maintenance Requirements (CMRs). This analysis identifies safety-significant latent failures in aircraft systems and components. Candidate Certification Maintenance Requirements (CCMRs) are the initial proposed maintenance tasks that emerge from this SSA process, before formal review and approval.

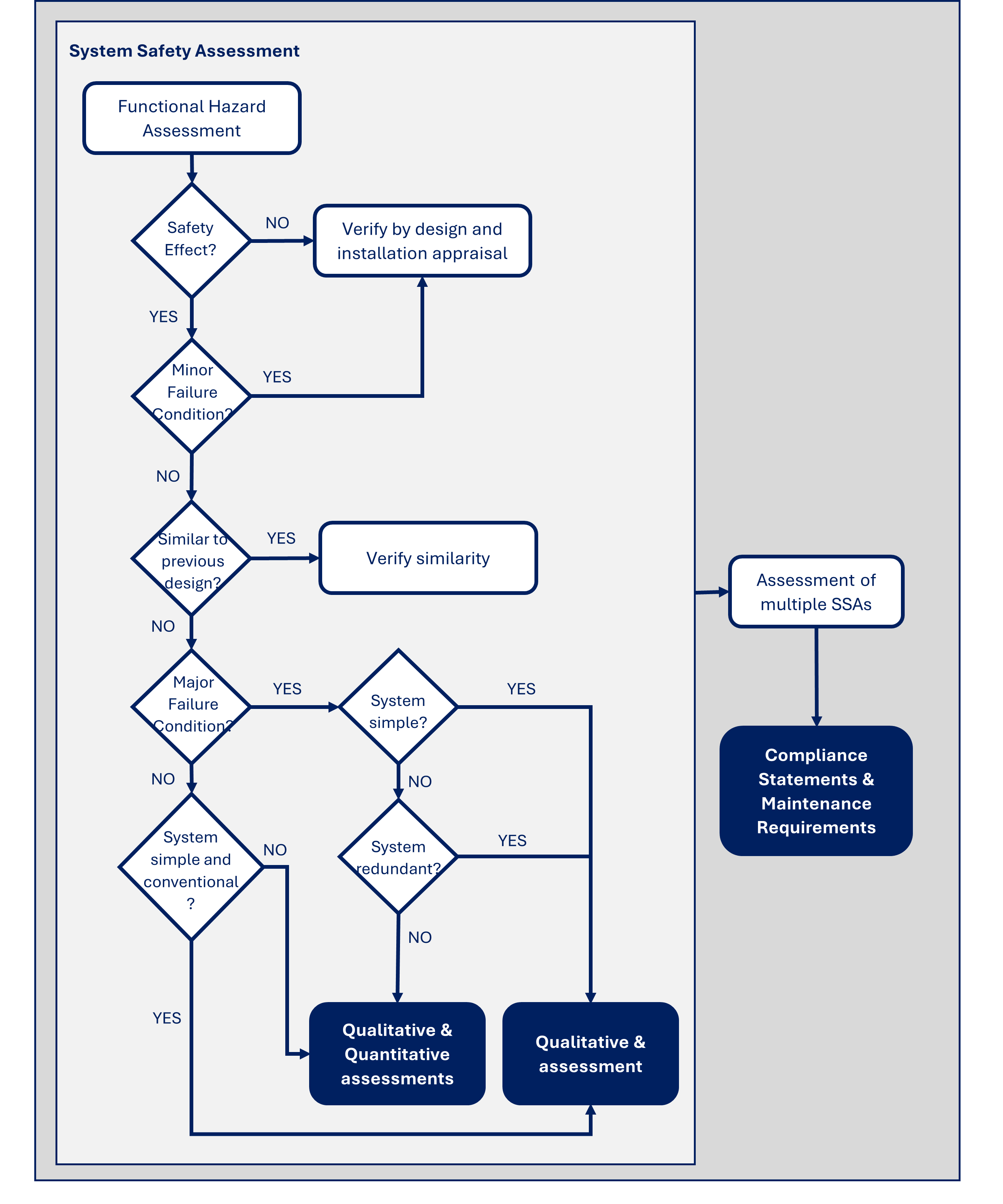
Standard System Safety Analysis (SSA) Process

The SSA is performed by the Type Certificate (TC) or Supplemental Type Certificate (STC) applicant/holder and can be summarized in six main steps:

1. Define the System and Its Functions

  • Identify the system, its interfaces, and the intended functions it must perform.

2. Identify and Classify Failure Conditions

  • Perform a Functional Hazard Assessment (FHA) to systematically examine aircraft and system functions and identify potential failure conditions.

  • Non-complex systems: Classification may rely on design and installation reviews and service experience from similar systems.

  • Complex systems: Systematically postulate the effects of any possible failure on the aircraft and its occupants.

3. Determine Failure Condition Probabilities

  • Use quantitative and qualitative methods to classify failure conditions

4. Select Depth and Scope of Analysis

  • Determine the analysis depth based on system functions, severity of failure conditions, and system complexity.

5. Conduct the Analysis

  • Perform the systematic safety evaluation and collect data on potential failures.

6. Assess and Compile Results

  • Evaluate the analysis and conclusions of multiple safety assessments.

  • Prepare compliance statements, maintenance requirements (CCMRs), and any necessary flight manual instructions.

System Safety Analysis (SSA) (simplified)

Conclusion

Certification Maintenance Requirements (CMRs) are one of several mechanisms that ensure compliance with the type certification basis, alongside other Airworthiness Limitations and Airworthiness Directives (ADs) that enforce them. CMRs ensure that aircraft systems continue to operate safely throughout their service life. By identifying safety-significant latent failures, they link the systems design certification process with scheduled maintenance.

In Part II of this article series, we will explore how CMRs are coordinated, categorized, and managed throughout an aircraft’s operational life, including review by the Certification Maintenance Coordination Committee (CMCC), integration with MRB tasks, and post-certification changes.


Become an Airworthiness Leader
Master critical aircraft maintenance topics with our Aircraft Maintenance Programs (Advanced Expert) course. Learn industry best practices, stand out in your field, and elevate your career.


By subscribing, you agree to receive Knowledge Hub publications and updates from The Lean Airline.